曼尼威斯
  • 首页
  • 汽车资讯
  • 电车维修
  • 二手车
  • 新能源
首页 汽车资讯
  • 东风风行多少钱一辆(东风风行多少钱一辆2016年)

    东风风行多少钱一辆(东风风行多少钱一辆2016年)

    汽车资讯 •2026-01-29

    1、0万以内可以购买到的中大型MPV为东风风行星海V9。以下是关于该车型的详细介绍:价格与配置星海V9越享系列推出两个配置版本,其中舒适型官方指导价为199万...

  • 挑战者/挑战者电影

    挑战者/挑战者电影

    汽车资讯 •2026-01-29

    1、美利达挑战者的型号主要包括3000~4000元档的3350,4000~6000元档的500、600,7000~8000元档的800,还有11000~140...

  • 新款蒙迪欧2021款图片及报价/新蒙迪欧2020最新消息

    新款蒙迪欧2021款图片及报价/新蒙迪欧2020最新消息

    汽车资讯 •2026-01-29

    新车198万元这一款,不仅取消了2020款蒙迪欧入门车型拥有的ACC自适应巡航,而且连定速巡航都也没有,最高配置上最多可拥有18项智行驾驶辅助系统,但这一款只...

  • 广汽埃安y质量怎么样/广汽埃安aion y怎么样

    广汽埃安y质量怎么样/广汽埃安aion y怎么样

    汽车资讯 •2026-01-29

    1、广汽埃安新能源车质量在行业中处于领先水平,但存在部分体验短板,不同车系针对细分场景有优化差异。质量核心优势安全与可靠性突出:广汽埃安连续三年位列中国新能源...

  • 出售比亚迪s8(比亚迪s8敞篷车二手)

    出售比亚迪s8(比亚迪s8敞篷车二手)

    汽车资讯 •2026-01-29

    1、- 驾驶感受和操控性一般:比亚迪S8在驾驶感受和操控性方面的表现并不出色,可能无法满足一些消费者对跑车高性能的需求。- 内饰设计简单:相较于国外高端跑车,...

  • 吉利昕锐报价及图片/吉利新款昕锐

    吉利昕锐报价及图片/吉利新款昕锐

    汽车资讯 •2026-01-29

    1、昕锐是斯科达旗下的一款紧凑型轿车,斯科达属于大众旗下的品牌,属于合资品牌车型,并不是吉利旗下的车型,吉利属于国产品牌。2、现在降价到仅67万,这是国五的版...

  • 东风杰德价格,东风杰德2016款报价

    东风杰德价格,东风杰德2016款报价

    汽车资讯 •2026-01-29

    1、二手杰德行情:新车指导价199 - 138万,二手车指导价18 - 68万,具体价格受车龄、里程、动力版本及座椅布局影响显著。车龄与里程对价格的影响1 -...

  • 宝马车最低价是多少钱一辆 宝马轿车最低价

    宝马车最低价是多少钱一辆 宝马轿车最低价

    汽车资讯 •2026-01-29

    杭州二手宝马最低售价8万多的情况属实,但多为老款车型且需注意潜在风险。根据近期杭州二手车市场信息,该价位车型以车龄10年以上的经典款为主,购买时需谨慎评估车况...

  • 帝豪第四代(帝豪第四代旗舰版落地价)

    帝豪第四代(帝豪第四代旗舰版落地价)

    汽车资讯 •2026-01-29

    帝豪2026款第4代400万纪念款5L手动超越型的最小离地间隙为130mm(空载状态),该数据基于车辆设计参数及实测验证,是该车型通过性的核心指标之一。在空载...

  • 奔驰glc260最新价格2021款价格(奔驰glc260最新价格2021款图片进口)

    奔驰glc260最新价格2021款价格(奔驰glc260最新价格2021款图片进口)

    汽车资讯 •2026-01-29

    日前,北京奔驰官方宣布旗下2021款 奔驰GLC正式上市。此次共推出5款车型,官方售价区间为378-578万元。作为年度改款车型,新车的外观内饰基本延续旧款,...

  • 探歌2024版最建议买吗/探歌22款什么时候上市

    探歌2024版最建议买吗/探歌22款什么时候上市

    汽车资讯 •2026-01-29

    1、如果预算有限,捷达VS5是更好的选择。油耗与保值率:探歌WLTC油耗为4L/100km,比VS5的08L更省油。同时,大众品牌保值率更高,探歌二手车残值优...

  • 奔奔新能源汽车2022款/奔奔新能源车2021款

    奔奔新能源汽车2022款/奔奔新能源车2021款

    汽车资讯 •2026-01-29

    综上所述,长安奔奔e-star清新版2022年确实可以享受补贴。具体的补贴金额和优惠措施可能因地区、时间等因素而有所不同,建议消费者在购车前详细了解当地的补贴...

  • 新能源汽车地方补贴政策 新能源汽车补贴试点城市

    新能源汽车地方补贴政策 新能源汽车补贴试点城市

    汽车资讯 •2026-01-29

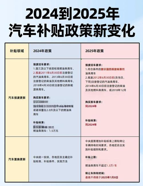
    1、购买新能源代步车可享受的政府补贴主要包括购置税减免、地方财政补贴、充电设施优惠等政策。购置税减免 免征车辆购置税:根据财政部政策,2024年至2025年购...

  • 宝马1报价及图片 宝马118价格及图片

    宝马1报价及图片 宝马118价格及图片

    汽车资讯 •2026-01-29

    宝马1系三厢和奥迪A3三厢相比,若更看重品牌且预算有限选A3,想体验一定运动特性且能接受价格可等1系优惠后入手。 以下从外观、内饰、空间、动力与变速箱、底盘几...

  • 宝骏6座车价格图片/宝骏六座车报价及图片欣赏

    宝骏6座车价格图片/宝骏六座车报价及图片欣赏

    汽车资讯 •2026-01-28

    1、座车排行榜前十名了解一下?别克GL8官方指导价:229-599万级别:MPVGL8是别克旗下的一款中大型MPV,商务的气息会比较重,尤其是陆尊版,但其实作...

  • 奥迪a4l多少钱能落地,奥迪a4l多少钱能落地呢

    奥迪a4l多少钱能落地,奥迪a4l多少钱能落地呢

    汽车资讯 •2026-01-28

    奥迪A4L在苏州的落地价因车型、配置及优惠活动不同,价格区间约为24万至30万元,具体需结合车型版本和附加费用综合计算。奥迪A4新款2025款在苏州的落地价因...

  • 传祺gm8新款2022款报价及图片 传祺gm8新款2021款报价及图片

    传祺gm8新款2022款报价及图片 传祺gm8新款2021款报价及图片

    汽车资讯 •2026-01-28

    斯柯达(Skoda)的车标也包含了一条横杠,它与两个椭圆图案相互映衬,构成了斯柯达独特的品牌标识。这条横杠不仅起到了装饰作用,还寓意着斯柯达品牌的稳健和可靠。...

  • 小货车车型大全,小货车车型大全42米

    小货车车型大全,小货车车型大全42米

    汽车资讯 •2026-01-28

    双排自卸小货车主流车型主要包含飞碟、东风、江铃等品牌,涵盖蓝牌和黄牌车型,适用于不同载重和场景需求。 主流车型一览目前市面上的双排自卸小货车主要有以下型号:飞...

  • 房车10万以内 房车十万左右新车

    房车10万以内 房车十万左右新车

    汽车资讯 •2026-01-28

    1、在房车市场上,价格在10万到20万元之间的房车有以下几款:依维柯C型房车:价格:大约在15万元左右。特点:基于依维柯底盘打造,车身尺寸较大,内部空间宽敞,...

  • 【华泰b11广告,华泰宣传片】

    【华泰b11广告,华泰宣传片】

    汽车资讯 •2026-01-28

    1、华泰B11以其大气的外观和豪华的配置,令人印象深刻。其大面积进气格栅和超长车身设计,彰显出非凡的时尚感与力量感。圆润的车身线条流畅而优雅,赋予车辆独特的韵...

  • 哪些车属于豪车(什么样的车属于豪车)

    哪些车属于豪车(什么样的车属于豪车)

    汽车资讯 •2026-01-28

    能算作豪车的车辆通常具备高端的品牌定位、卓越的性能、精湛的工艺、高昂的价格以及独特的设计等特征,一些因外观、车标设计等原因易被误认为普通车的车型,如大众辉腾、...

  • 沃尔沃xc40纯电动价格及图片 xc40沃尔沃电动新款报价

    沃尔沃xc40纯电动价格及图片 xc40沃尔沃电动新款报价

    汽车资讯 •2026-01-28

    今年的广州车展能上微博热搜,很大程度上是因为沃尔沃。因为沃尔沃请来了国民级人气之王华晨宇为沃尔沃XC40 RECHARGE的上市站台。XC40 RECHARG...

  • 北京现代瑞纳2016款多少钱(北京现代瑞纳16l高配)

    北京现代瑞纳2016款多少钱(北京现代瑞纳16l高配)

    汽车资讯 •2026-01-28

    1、瑞纳(Reina),这款车型原本以“verna”之名问世,但在2017年,为了与悦纳有所区分,它有了新的名字——reina。作为现代汽车小型车的核心战略车...

  • 宝马x7报价及图片2020款(宝马x7报价及图片 售价 新款)

    宝马x7报价及图片2020款(宝马x7报价及图片 售价 新款)

    汽车资讯 •2026-01-28

    020款宝马X7的长宽高分别为5163*2000*1835mm,轴距达到了3105mm,内部空间表现出色。适时四驱、前后驻车雷达、360度全景影像、自动泊车入...

  • 首页
  • 上一页
  • 14
  • 15
  • 16
  • 下一页
  • 尾页

最近发表

  • 东南三菱车标志图片,东南三菱suv报价图片
  • 大众捷达最新款vs5报价/大众捷达vs5最新消息
  • 东风日产纯电动轿车,东风日产纯电动轿车价格
  • 宝马3系曜夜版多少钱/宝马3系曜夜版值得买吗
  • 大众红色甲壳虫汽车多少钱 大众甲壳虫白色新款
  • 哈弗大狗边牧版价格 哈弗大狗边牧版价格多少
  • 2013款长安奔奔mini配置(12款长安奔奔mini的参数)
  • 北京吉普140价格,北京吉普4ool价格
  • macan保时捷怎么读 保时捷macan的正确发音
  • 【哈弗h2发动机多少钱一台,哈弗h2发动机多少钱一台车】

热门文章

  • 东风标致308轮胎多少钱一个,标致308轮胎多少钱一只2026-01-31
  • 名爵全部车型2017年款/名爵2017款自动豪华版多少钱2026-01-31
  • 吉利汽车官网商城 吉利官方网址2026-01-31
  • 劳斯莱斯新款古斯特 劳斯莱斯全新古斯特2026-01-31
  • 众泰t700发动机/众泰t700发动机多少钱一台2026-01-31
  • 大众蔚揽2022款(大众蔚揽价格是多少)2026-01-31
  • 别克君越汽车价格及图片,别克君越报价及图片上路多少钱2026-01-31
  • 凯迪拉克最高价格(凯迪拉克最底价)2026-01-27
发现新网资讯
关于新网资讯 移动客户端 新网资讯 投稿须知
交流与合作
联系QQ:762063026 联系微信:Manley12 联系邮箱:762063026@qq.com 联系微博:Manley12

© 2026 曼尼威斯 京ICP备1111040123号-1